Over 30% of SaaS tools on the market today are white-labeled.
That means nearly one in three platforms you see weren’t built from scratch by the brand selling them. Instead, they’re white label SaaS software — a model is fast becoming the go-to for agencies, startups, and solo founders.
In this guide, you’ll learn what it is, why it works, and who it’s for. We’ll cover common use cases, real-world examples, and different platform types. You’ll also see how to choose the right one, what challenges to expect, and how to get started step by step.
What is White Labeling in Software?
You’ve probably used a white label product without even realizing it. That’s the point.

White labeling in software means a company builds a ready-to-use platform and lets other businesses rebrand it as their own. The buyer doesn’t show the original creator’s name. Instead, they add their own logo, brand colors, domain, and pricing—and then sell it like it’s their tool.
This is especially common in SaaS. From CRM systems to chatbot builders, white label SaaS platforms are everywhere. Businesses of all sizes use them to offer tech solutions without investing in product development.
White labeling removes the heavy lifting. You skip coding, hiring developers, testing features, or maintaining servers. Instead, you focus on branding, selling, and supporting the end users.
It’s one of the fastest ways to start a software business—or add new services to an existing one. But…
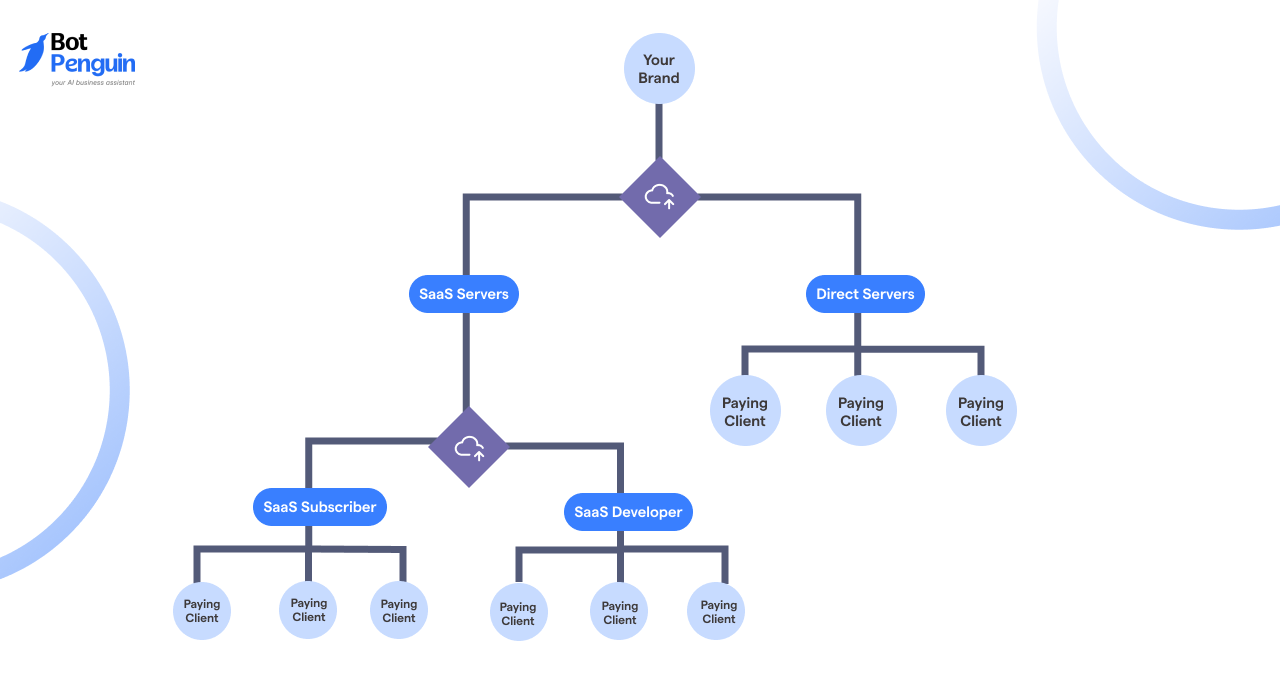
How White Label SaaS Software Works?

Let’s break it down. A software provider builds a fully functional SaaS product. This could be anything—an email automation tool, a project manager, or an AI chatbot platform.
They offer it under a white-label software model, which means they allow resellers or partners to customize the interface, change the name, add a logo, and sometimes even tweak features.
From the outside, it looks like the reseller built the tool. But under the hood, the original provider handles everything—from hosting and updates to bug fixes and tech support.
Here’s what typically gets customized:
- Logo and brand colors
- Domain name or subdomain
- Dashboard styling
- User onboarding experience
- Pricing plans and billing
Some saas white label software even gives full dashboard access to manage clients, monitor usage, and create user accounts. You get to run a software business without writing a single line of code.
For example, a digital agency might use a white label chatbot builder to offer AI bots to its clients. The clients see the agency’s name on the platform, not the original vendor.
This model works because the end users don’t care who built the tool. They care if it solves their problem.
And that’s exactly what white label SaaS software lets you deliver—quickly, reliably, and under your brand.
Common Types of White Label SaaS Platforms
Now that you know how white label software works, the next step is knowing where to apply it.
Not every SaaS category is a good fit for white labeling, but some have become industry standards. These are tools that businesses need regularly but don’t want to build on their own. In these categories, branding is more important than originality.
If you’re exploring software white label SaaS options, these are the main types you’ll come across.
Marketing & CRM Tools
Every business needs a way to manage leads, send emails, and track customer data. That’s where white label CRM and marketing platforms shine.
You’ll find tools that let you rebrand everything—from the dashboard to the email templates. Agencies often use them to offer branded lead-gen services or full-funnel solutions.
Email marketing platforms, sales pipelines, analytics dashboards, and client portals are all part of this group. With full branding control and built-in automation, it’s easy to position these tools as your own.
AI Chatbots & Automation Software

This category has seen a big spike, especially with the rise of AI. Businesses now expect smart automation in customer support and lead qualification.
White label SaaS software in this space includes chatbot builders, live chat systems, and workflow automation tools. You get a no-code interface that you can brand and resell to clients who need round-the-clock support or faster response times.
Platforms like BotPenguin let you white-label powerful bots without touching the backend—perfect for digital agencies, resellers, and consultants, as we’ll explore in more detail later in the blog.
Project Management & Collaboration Tools
From startups to remote teams, project management tools are essential. Many of these can be white-labeled for internal use or client-facing services.
You can rebrand dashboards that include task tracking, file sharing, real-time chat, and team calendars. These tools are especially useful for agencies managing client projects or businesses offering team collaboration as a service.
E-commerce & Booking Platforms

Lastly, tools that help people sell products or book services are also common in the white label saas platform world.
Whether it’s a mini e-store, online scheduler, or appointment system, these platforms let you offer powerful functionality without building from zero.
Fitness coaches, consultants, salons, and service providers love these for one simple reason—they work out of the box and look fully custom.
These white label categories aren’t just popular—they’re proven.
They cover essential business functions like marketing, support, team collaboration, and sales. And they come ready to brand, launch, and sell. Whether you're running an agency, testing a SaaS idea, or scaling a service-based business, there’s likely a white label solution built for you.
But you can question: why go white label in the first place?
Let’s look at what makes a white label SaaS platform such a smart choice for modern businesses.
Why Use White Label SaaS Software?

For many businesses, white labeling is a strategic move. It reduces risk, cuts costs, and speeds up launch time—all while offering a product that feels fully custom.
Whether you're running lean or scaling fast, white label SaaS software can give you an edge without the weight of full product development.
Here are four big reasons why so many choose white label over building from scratch.
Speed to Market
Time is money, and white label platforms save both.
Instead of spending months coding, testing, and debugging, you get a ready-made product you can start selling almost immediately. No need to manage development teams or wait for product iterations.
Most saas white label software includes setup tutorials, branding tools, and pre-built templates, so you can go from signup to launch in days, not months.
Lower Development Costs
Building your own software is expensive.
You’d need to hire developers, designers, QA testers, and project managers. Then comes hosting, security, feature rollouts, and bug fixes. It’s a long, costly game.
With white label SaaS, the provider handles all of that. You only pay a fixed fee or subscription, often a fraction of what custom development would cost.
This makes it easier to launch with a smaller team or solo operation.
Brand Control and Client Trust
One of the biggest perks of white labeling is full brand control.
You’re not just reselling software—you’re presenting it as your own. That means custom logos, brand colors, domain names, and even emails that reflect your company’s identity.
This consistency builds trust. Clients feel like they’re using a tool built specifically for them by your business, not some third-party service. It elevates your brand without an extra tech burden.
Recurring Revenue Opportunities
With your own branded tool, you can sell subscription-based plans to clients.
That means predictable monthly income instead of one-off service fees. Many white label SaaS platforms include multi-tier pricing models, usage analytics, and billing systems, so you can scale your earnings over time.
This recurring revenue model is perfect for agencies, consultants, and solo founders looking for long-term growth.
These benefits make white labeling more than a shortcut—it’s a smart business model.
But theory only gets you so far. So let’s look at how white label SaaS tools are actually used across industries—and who’s using them.
Use Cases of White Label SaaS Software

White label SaaS isn't limited to one industry or business type.
It’s being used in clever, practical ways by agencies, solo founders, startups, and consultants alike. Each group has different goals, but they all want the same thing: a fast, low-risk way to deliver tech-driven services under their own brand.
This flexibility is what makes white label SaaS software so powerful. Whether you're scaling services or launching a new brand, here’s how different businesses are putting it to work.
Digital Marketing Agencies
Agencies are one of the biggest adopters of white label SaaS platforms.
They use these tools to create branded dashboards for their clients, complete with analytics, reports, lead data, and automation. Some even resell other white label software under their own name to help clients automate customer conversations.
It’s a way to increase perceived value and add new revenue streams, all while staying focused on marketing, not software development.
Entrepreneurs and Resellers
Want to launch a micro-SaaS product without building one?
That’s exactly what many entrepreneurs are doing with saas white label software. They rebrand niche tools—like scheduling apps, invoicing platforms, or email automation systems—and market them to specific audiences.
Since the product already works, the focus shifts to branding, pricing, and customer support. It’s low risk and high speed—a great combo for solo founders and niche businesses.
Software Startups
Startups use white label platforms to move faster in the early stages.
Instead of building an MVP from scratch, they rebrand an existing platform to validate demand. If it works, they know it’s worth investing in a custom version. If not, they save time and money.
It’s a smart way to test ideas in real markets without committing to full development right away.
Consultants and Coaches
Consultants need tools to manage bookings, sales funnels, and client interactions. But they don’t always want to juggle a dozen software accounts.
That’s where white label saas platforms come in. Coaches and consultants can offer branded booking tools, simple CRMs, and funnel builders to give clients a smoother, more personalized experience.
This boosts their credibility—and gives them a passive revenue source, too.
These examples show just how versatile white label SaaS software can be.
It’s not just about reselling a tool—it’s about shaping it to fit your business model. Whether you're looking to scale, diversify your services, or break into a new niche, there’s likely a platform that can get you there faster.
But success depends on picking the right fit. So, before jumping in, let’s go over how to choose the best white label SaaS platform for your specific needs.
How to Choose the Right White Label SaaS Software?

Not every white label platform is created equal.
Some give you full control over branding and pricing. Others limit customization or charge high licensing fees. That’s why choosing the right white label SaaS platform depends heavily on your goals, audience, and business structure.
The wrong fit can drain your budget or limit your growth. The right one can unlock new revenue streams fast, with less friction and fewer surprises.
Here’s how to make a smart, informed choice.
Understand Your Business Model
Start with the basics: What are you actually offering?
Are you running a service-based business that needs a branded tool to support clients? Or are you trying to launch and sell a standalone SaaS product?
Your answer shapes everything—from pricing to platform features. For example, a digital agency may only need client dashboards, while a SaaS founder might need full login access, user tiers, and automated billing.
Clarify your business model before you compare tools.
Check Branding Flexibility
Not all platforms offer the same level of rebranding.
If your goal is to make the product feel 100% yours, look for white label options that let you customize the logo, color scheme, domain name, and even emails. Some platforms go further, offering complete UI control or language localization.
The more branding control you get, the more seamless your client experience becomes.
Evaluate Tech Support and Documentation
Even the best tools need a strong support system.
Reliable white label SaaS providers offer documentation, onboarding guides, and live support. This is especially important if you’re managing multiple clients or users.
Look for platforms with active help centers, fast response times, and easy-to-follow tutorials. These reduce friction when you’re setting things up—and save time when something goes wrong.
Compare Pricing Models
Pricing structures vary widely across white label SaaS platforms.
Some charge a flat monthly fee. Others charge per client, per seat, or based on usage. Be clear about what’s included—branding rights, hosting, feature updates, and tech support.
Also, check for hidden costs like setup fees or per-domain licenses. The best platforms make it easy to predict your costs as you scale.
See Real Examples and Case Studies
Before committing, look at how others have used the platform.
Many white label SaaS platforms feature case studies, success stories, or testimonials. These can give you insight into how the tool performs in real scenarios—and whether it suits your business type.
Look for examples close to your niche, team size, or product strategy.
Choosing a platform isn’t just about features—it’s about fit. Once you know what to look for, the search becomes much easier.
Now let’s see what this looks like in practice with some real-world examples of white label SaaS platforms worth knowing.
Real-World Examples of White Label SaaS Platforms
White labelling isn’t just a concept—it’s already helping businesses grow across industries. From marketing agencies to financial consultants, many are using white label SaaS software to launch full-service platforms without coding or hiring developers.
Here are five real examples of brands that are doing it well, what industries they serve, and which white label platform powers them behind the scenes.
BotLeap
- Industry: Conversational AI / Marketing Automation
- Built on: BotPenguin White Label Chatbot Platform
BotLeap offers AI-powered chatbots that agencies can resell under their own branding. Built on BotPenguin’s white label program, it helps businesses provide live chat, WhatsApp automation, and lead generation tools without ever building from scratch.
A solid pick for marketing agencies or SaaS resellers focused on customer support and automation.
Social Agency 360
- Industry: Social Media Management / Agency Services
- Built on: DashClicks White Label Platform
Social Agency 360 helps freelancers and agencies offer social scheduling, reporting, and reputation management. Powered by DashClicks, it allows users to create a fully white-labeled social media dashboard. Perfect for small agencies that want to appear as full-fledged tech providers.
ClientBooks
- Industry: Accounting / Invoicing Software
- Built on: SuiteDash White Label Client Portal
ClientBooks is a rebranded solution for invoicing, client management, and bookkeeping. It runs on SuiteDash, a popular white label SaaS platform for CRMs and client portals. Financial consultants use it to offer a seamless back office experience without sending clients to third-party tools.
AgentGo CRM
- Industry: Real Estate CRM
- Built on: GoHighLevel White Label CRM Platform
AgentGo CRM helps real estate agencies manage leads, listings, and communications. It uses the GoHighLevel white label CRM system to provide a branded backend for agents. With full customization of UI and domain, it’s become a go-to CRM for niche real estate firms.
MindCoachPro
- Industry: Coaching / Education Tech
- Built on: Systeme.io White Label Funnel & Course Platform
MindCoachPro is a rebranded version of Systeme.io, used by coaches to offer courses, session bookings, and funnels under their own brand. It’s popular among solopreneurs building personal development or skill-training platforms.
These examples show how different industries—from real estate to education—are scaling with white label SaaS platforms. But while the model looks easy on the surface, it’s not without trade-offs.
From limited control to vendor lock-in, choosing a white label solution also means accepting certain risks. Let’s break those down next.
SaaS White Label Platform: Risks and Trade-Offs

Just because you can launch quickly with a white label SaaS platform doesn’t mean it’s always the perfect solution. Like any business decision, white labelling comes with trade-offs.
Whether you're planning to resell a chatbot builder or a CRM tool, understanding these risks upfront is key. Here’s what to watch for when choosing a SaaS white label software provider.
Limited Customization
One of the most common drawbacks is a lack of deep customization. While you can change logos, URLs, and color themes, some platforms restrict layout changes or functional extensions.
You might want a custom user flow or a specific feature, but if the provider doesn’t support it, you’re stuck. For businesses that need a fully tailored experience, this can be limiting in the long run.
This makes white label software examples ideal for MVPs or early-stage launches—but not always a fit for highly differentiated products.
Platform Dependency
When your entire product is built on someone else’s tech, you’re tied to their roadmap, uptime, and pricing decisions.
If they raise their licensing fees or change core features, you have little say. And if the vendor shuts down or sells, your product could disappear overnight.
Using SaaS white label software means you’re giving up some control. It's important to have backup plans or exit strategies.
Scalability Constraints
Some white label SaaS platforms work great for a few dozen clients. But what happens when you need to onboard hundreds?
Performance, support capacity, and pricing structures don’t always scale smoothly. You could find yourself paying more or hitting user limits fast.
Before committing, test how the platform handles growth—especially if your business is built around high volume or rapid scaling.
Legal and Compliance Risks
When rebranding someone else’s software, you're still responsible for how it’s used. That includes handling GDPR, CCPA, and other data protection laws.
If the platform doesn’t have solid privacy policies or encryption protocols, your clients may be exposed, and you’ll be accountable.
It’s also wise to review the licensing terms carefully. You need to ensure your white label SaaS platform allows resale under your intended model.
Every white label tool has strengths and limits. Knowing these risks helps you make smarter, long-term decisions. Now that you understand the possible downsides, let’s look at how to evaluate the best platforms to partner with, including one that offers serious flexibility: BotPenguin.
How to Start with Your First White Label SaaS
By now, you know the potential of launching with a white label SaaS platform—the benefits, the use cases, and even the trade-offs. So how do you actually start?
The process isn’t as technical as building from scratch, but it still requires clarity and planning. If you’re serious about reselling or offering a SaaS product under your brand, follow this simple action plan to get moving.
Step 1: Define Your Niche and Audience
Start with who you want to serve. Are you targeting real estate agents, marketing agencies, fitness coaches, or freelancers?
Pick a niche that you understand well. This will help you shape the features, messaging, and branding of your white label SaaS software more effectively.
Step 2: Research Available Platforms
Look for platforms that already serve your niche, or are flexible enough to adapt. Compare features, pricing, support, and scalability.
Shortlist providers that offer transparent white labelling terms, strong uptime, and a track record of helping businesses grow.
Step 3: Request Trials or Demos
Don’t commit blindly. Test the product as a user and as a reseller. Check how easy it is to rebrand, onboard users, and access core functions.
This step is crucial for spotting dealbreakers early on. A good white label SaaS platform will offer hands-on demos or trial accounts.
Step 4: Customize and Test the Platform
Once you’ve chosen your platform, begin by adding your brand elements—logo, color scheme, domain, and tone of voice. Customize key user touchpoints like dashboards, login pages, and notification messages.
After branding, run internal tests. Check every feature, from sign-up to payment flow. Make sure the UI feels smooth and aligned with your audience’s expectations. Fix usability gaps before launch.
Step 5: Launch and Start Selling
Start with a soft launch. Offer early access to a few clients and gather honest feedback. Use their insights to refine your messaging, support flow, and pricing.
Once ready, promote through your existing network, social channels, or niche groups. Offer trials or demos to build trust and drive signups. Keep iterating based on user feedback.
With the right setup, white label SaaS can turn into a sustainable income stream—fast. But choosing the right partner is what really makes or breaks the experience.
Now, if you're looking for a platform that's beginner-friendly, customizable, and scalable, our white label program is worth checking out. Let’s take a closer look at why.
Ready to Start? Explore BotPenguin’s White Label SaaS Program
At this point, you’ve seen what makes white label SaaS such a compelling opportunity. But execution matters—and not all platforms make it easy to build a brand that feels like your own.
BotPenguin was built with that exact challenge in mind. It’s not just another chatbot platform offering a reseller option—it’s a fully white-labeled SaaS platform designed for those who want full control and fast scale.
With 4+ years in operations and over 150 active partners, the program has quietly become a favorite for agencies, solopreneurs, and software resellers alike.
Here’s what makes it stand out—and why those features actually matter:
Full-Stack White Labeling
Unlike limited solutions, BotPenguin lets you brand everything—from the dashboard and domain to login/signup pages and even checkout. Whether you want to white label just one feature or the entire builder, the flexibility is yours.
✅ Result: Your clients never see a third-party name. You build trust under your own brand.
Custom Pricing & Global Payment Support
You choose how to price and monetize—monthly plans, one-time fees, bundled services, you name it. Plus, any payment gateway can be integrated, with support for multiple currencies.
✅ Result: Total pricing freedom means you don’t have to squeeze into someone else’s business model.
12-Hour Setup with Minimal Learning Curve
While most platforms require onboarding calls or technical setup, BotPenguin is built to get you live fast, even if you’re not technical. Most partners go from signup to fully operational in under a day.
✅ Result: You move from idea to income-generating product without delays.
Truly Unlimited Usage
No caps on how many bots you create, users you onboard, or clients you support. This removes the friction that comes with scaling, especially for agencies.
✅ Result: You grow without getting penalized for success.
Marketing & Growth Support
Every white label partner gets a ready-to-use marketing kit to help attract clients from day one. Dedicated support and developer access ensure you’re never stuck on technical issues.
✅ Result: You’re not just reselling a tool—you’re launching a product with support baked in.
And if you’re wondering about ROI, you can even run the numbers before jumping in. Use BotPenguin’s free ROI calculator to estimate revenue potential based on your audience and business model.
If you’ve been waiting to launch a SaaS product but didn’t have the tech team or time, this is your chance to start without compromise. BotPenguin gives you the infrastructure, branding power, and flexibility to scale as your own product.
So book a demo call today and see if it’s the white label SaaS software that finally fits your goals!
Frequently Asked Questions (FAQs)
How profitable is a white label SaaS business?
It can be highly profitable due to low development costs and recurring income. Profit margins often range from 50–80%, especially when you set your own pricing and upsell value-added services. Success depends on niche targeting and client retention.
What is the difference between white label SaaS and regular SaaS?
White label SaaS lets you rebrand and resell an existing platform as your own, while regular SaaS is used as-is under the original brand. The white label model gives you full branding and pricing control without building the product from scratch.
Is it legal to white label SaaS software?
Yes, if the platform offers a legitimate white label program with clear terms. You must follow licensing, branding, and data policies. Avoid unofficial rebranding or using software not explicitly built for white labeling to prevent legal issues.
Can I sell white label SaaS under my own brand globally?
Yes, most platforms support global usage with custom domains, payment gateways, and currency options. However, be mindful of data policies, regional compliance, and support hours if you're targeting international clients.
What’s the difference between white label and reseller SaaS programs?
White label lets you brand and sell the product as your own, while reseller programs sell under the provider’s name with limited control. White labeling gives full ownership of the user experience and pricing, unlike reselling.




